特斯拉美国价格深度解析,洞悉价格背后的秘密
特斯拉(Tesla)作为全球领先的电动汽车制造商,其产品在美国市场的价格一直是消费者关注的焦点,本文将围绕特斯拉在美国的定价策略,探讨其背后的原因及市场反响。特斯拉美国价格概述特斯拉车型在美国的售价因车型、配置及地区...
近三年纸浆行情深度解析,市场走势、价格波动与未来展望
纸浆作为造纸行业的主要原料,其价格波动受到全球木材供应、市场需求、环保政策、国际贸易等多重因素的影响,近年来,随着全球经济的波动和环保政策的实施,纸浆市场呈现出复杂多变的态势,本文将对纸浆近三年的行情进行深入分析,以...
跑步大神赛事精彩瞬间,不容错过的竞速盛宴!
跑步是一项古老而普及的运动方式,随着时代的发展,跑步比赛也逐渐成为了一种竞技文化,在众多跑步比赛中,有一些被誉为“跑步大神比赛”,吸引了全球最优秀的长跑选手前来竞技,下面我们就来介绍一下这些备受瞩目的跑步大神比赛。奥...
今日猪价行情及仔猪市场动态深度解析
随着国内畜牧业的持续发展,猪肉市场一直备受关注,本文将对今日猪价最新行情以及仔猪市场进行简要分析。猪价最新行情全国范围内的猪价呈现出稳中有变的大体趋势,受多种因素影响,不同地区之间的猪价差异明显,总体来看,北方地区的...
揭秘奥迪A2市场定位与价格因素,究竟多少钱?
随着汽车市场的繁荣,消费者对汽车的需求也日益多样化,奥迪A2作为一款紧凑型豪华轿车,凭借其出色的性能、时尚的外观和科技配置,在市场上受到广泛关注,本文将深入探讨奥迪A2的价格问题,以及影响价格的多种因素。奥迪A2的基...
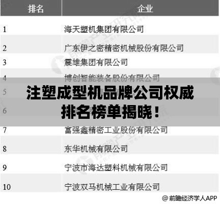
注塑成型机品牌公司权威排名榜单揭晓!
注塑成型作为现代制造业的核心工艺之一,其重要性不言而喻,随着技术的不断进步和市场的日益扩大,注塑成型机行业也在迅速发展,本文将为您详细介绍注塑成型机品牌公司的排名,帮助您更好地了解行业现状及未来趋势。行业概述注塑成型...
阳光大厂最新动态揭秘,今日消息一网打尽
随着信息技术的飞速发展,人们获取信息的渠道日益丰富,对于关注阳光大厂动态的朋友来说,最新消息查询已成为日常生活中的一部分,本文将为您带来关于阳光大厂最新消息的全面报道。阳光大厂概述阳光大厂是一家知名企业,涉及多个领域...
湖人VS火箭第三战,战术对决深度解析
XXXX年XX月XX日,一场备受瞩目的比赛在斯台普斯中心上演,湖人队与火箭队的第三场比赛吸引了无数篮球迷的关注,两支球队在常规赛中的表现一直备受瞩目,此次对决更是引发了广泛的讨论和期待,本文将围绕这场比赛的战术分析、...
比尔盖茨最新动态揭秘,今日惊人消息曝光!
比尔·盖茨是全球知名的企业家、慈善家,他的每一次公开露面或言论都会引起全球的关注,我们将聚焦于比尔盖茨的最新消息,带您了解他在各方面的动态。商业领域的持续影响力作为微软公司的创始人之一,比尔·盖茨在商业领域的影响力不...
兴县铁军新闻聚焦,地方力量的卓越风采展现
兴县铁军在各个领域取得了显著的成绩和进展,成为地方新闻头条的焦点,本文将围绕兴县铁军的一系列新闻事件展开,展现其卓越的风采和不断进取的精神。基础设施建设显成效兴县铁军在基础设施建设方面取得了显著成绩,兴县多条重要道路...













蜀ICP备17014439号-1